《蚌埠医学院章程》正式发布,依法治校掀开崭新一页
根据《安徽省教育厅关于核准<蚌埠医学院章程>的批复》(皖教秘〔2015〕701号),《蚌埠医学院章程》业经安徽省教育厅2015年12月24日核准,于2015年12月30日生效,日前正式公开发布(见校园网四虎影院公告
栏)。
《蚌埠医学院章程》分为序言和正文两部分。
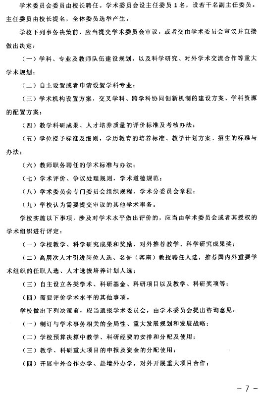
正文部分包括总则,举办者和学校,组织机构和运行机制,教学与科研,教师与其他教育工作者,学生及校友,经费、资产与财务制度,校徽、校旗、校歌、校庆日,附则共9章65条。
制定实施大学章程,是适应新时期高等教育改革发展的新形势、新要求,推进中国特色现代大学制度建设的重要举措。
《蚌埠医学院章程》的发布实施,标志着学校依法治校、科学发展的进程掀开了新的一页。
学校要求,要加大学习宣传力度,增强贯彻实施《章程》的自觉性和主动性,凝聚师生员工共识,为全面推进《章程》的贯彻实施奠定坚实的思想基础;要不断完善制度体系,以《章程》为准则,全面清理学校各项规章制度、管理文件,抓紧制定或修订具体规定,形成科学完备的内部治理制度体系;要健全执行监督机制,夯实依法治校的基石,牢固树立《章程》意识,自觉贯彻《章程》、认真执行《章程》,按照《章程》规定,强化依法治校,努力向特色鲜明的高水平医科大学迈进!
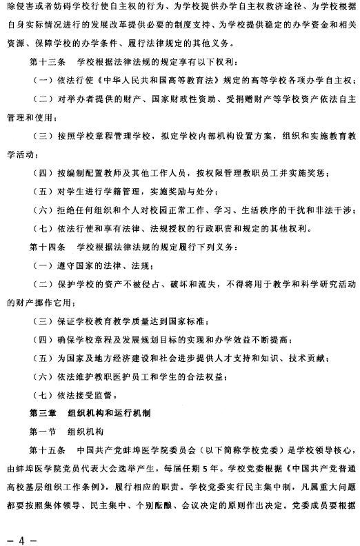
全文如下:











